Sporthal in Gemert

In samenwerking met:
- Installatie bij Geerts Installaties
- FJSwinkels Advies B.V
- Gemeente Gemert-Bakel
Toepassing
Warm water
56 douches; 1920 liter van 38°C, doorstroming van 6 liter per minuut voor een gemiddelde duur van 5 minuten
Verwarming
300kW lage temperatuur verwarming uitgelegd op een regime van 45/35°C
Beschrijving
Het sportcentrum bestaat uit 2 grote sportzalen, een dojo, 8 kleedkamers, een vergaderkamer, een kantine en een aantal aanverwante ruimtes. Sportcentrum Molenbroek is in 1980 in zijn huidige grootte opgeleverd.
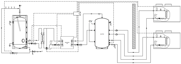
De 2 grote buitenunits; de Enevator Air Standard 340 kW zorgen voor de verwarming in de gehele sporthal. Het verwarmingscircuit is uitgelegd op 45/35°C. Daarnaast verzorgen deze units warm water dat als bron dient voor Enevator Aqua Booster binnenunit, die warm tapwater levert tot 78°C. Hiermee kunnen de sporters na hun activiteiten prettig douchen
We verzorgden het gehele systeem. Dus naast de warmtepompen hebben we een ST voorraadvat van 1500 liter geleverd en een op maat gemaakte buffertank.
Dit systeem bestaat uit de volgende producten:
- 2 x AWHS 340 lucht-water warmtepompen. Enevator Air Standard
- 1 x WWHB 45 water-water booster warmtepomp Enevator Aqua Booster
- 1 x ST 1500 Voorraadvat
- 1 x SBT buffertank ingezet als open verdeler – op maat gemaakt voor dit project



